TN 29 (03-26)

DI 28005.025 Summary Chart of the Continuing Disability Review (CDR) Sequential Evaluation Process for Title XVI Child CDR Cases

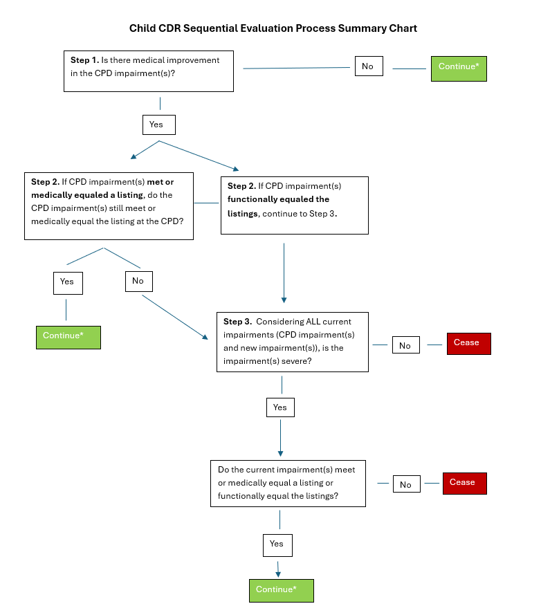
A. Introduction

This chart outlines the CDR sequential evaluation process for Title XVI child CDR cases.

B. Exhibit - Title XVI Child CDR Process

For detailed step-by-step instructions on the CDR sequential evaluation process for Title XVI child CDR cases, see DI 28005.030.

DI28005.025Chart

*Unless an exception applies. If a Group I exception DI 28020.250 or DI 28020.350 applies, proceed to Step 3. If a Group II exception DI 28020.900 applies, disability may cease.


To Link to this section - Use this URL:
http://policy.ssa.gov/poms.nsf/lnx/0428005025
DI 28005.025 - Summary Chart of the Continuing Disability Review (CDR) Sequential Evaluation Process for Title XVI Child CDR Cases - 08/08/2022
Batch run: 03/30/2026
Rev:08/08/2022